Reverse Linked List II

Medium Topics Company Tags

You are given the head of a singly linked list and two integers left and right where left <= right, reverse the nodes of the list from position left to position right (1-indexed), and return the reversed list.

Example 1:

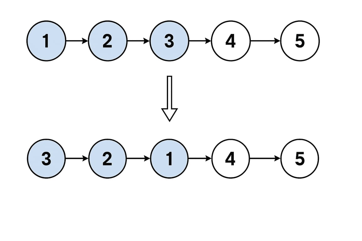
Input: head = [1,2,3,4,5], left = 1, right = 3

Output: [3,2,1,4,5]

Example 2:

Input: head = [1,1], left = 1, right = 1

Output: [1,1]

Constraints:

  • The number of nodes in the list is n.
  • 1 <= n <= 500.
  • -500 <= Node.val <= 500
  • 1 <= left <= right <= n

Follow up: Could you do it in one pass?



Topics

Company Tags

Please upgrade to NeetCode Pro to view company tags.


Solution 1
|
||Ln 1, Col 1

head =

left =

right =